首页
魅力双水
双水新闻
政务公开
投资双水
网上办事
便民服务
银洲湖纸业基地
调查征集活动
交流互动
专题
新闻
站内搜索:
首页
政务公开
政务公告
>
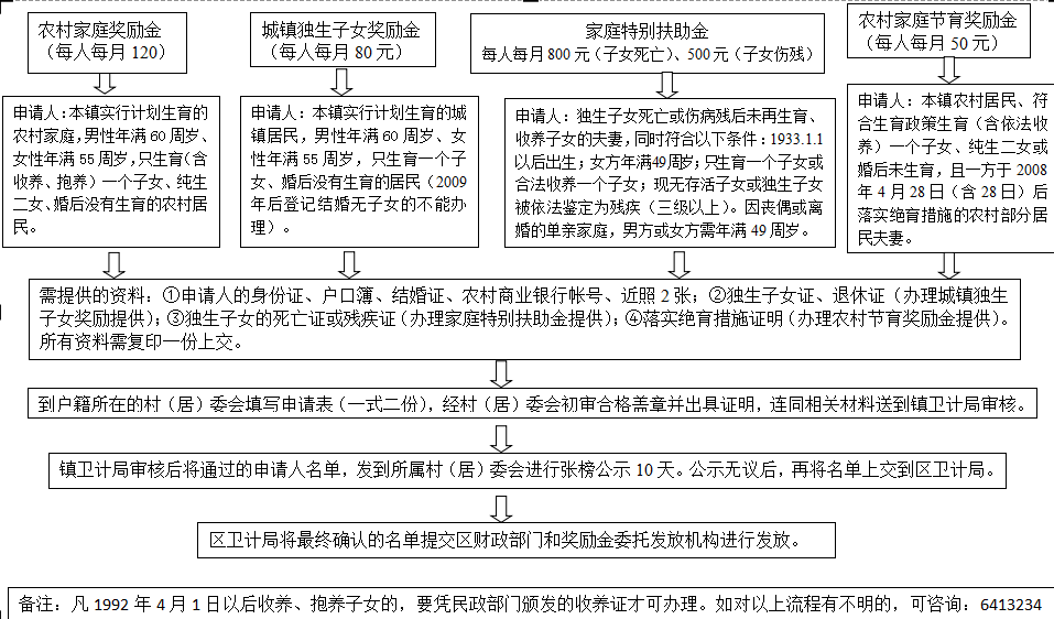
双水镇申请办理四项奖励扶助金流程图
双水镇申请办理四项奖励扶助金流程图
2016-06-15 17:02:05 来源: 点击:
分享到:
0
相关热词搜索:
双水镇
流程图
上一篇:
关于2016年乡村免费体检服务及白内障复明手术活动的通知
下一篇:
生育登记办理流程
延伸阅读:
·
双办【2015】12号关于成立双水镇数字电视整体转换工作领导小组的通知
(2015-07-14)
·
双委【2015】6号关于撤销双水镇劳动站等6个党支部的通知
(2015-07-14)
·
双办〔2016〕2号双水镇适龄妇女“两癌”免费筛查实施方案
(2016-03-09)
·
双水镇2016年上半年饮用水安全状况公布
(2016-08-12)
·
【执行公开】关于2016年第三季度双水镇重点项目建设进展情况
(2016-10-28)
?
联系我们
|
设为首页
|
新浪微博
365皇冠体育版权所有 Copyright ? 2009 Shuangshui Xinhui Jiangmen All Rights Reserved.
粤ICP备05013713号
Powered by
Migiv